Наш телеграм-канал: https://t.me/medfordservice
Содержание:
- Что необходимо сделать первым делом?
- Пневматические схемы НДА
- Неисправности
Что необходимо сделать первым делом?
Сначала указывается серийный номер аппарата, затем версия программного обеспечения, которую необходимо сфотографировать, т.к. существует множество проблем, вызванных программным обеспечением.
Зафиксировать логи технической сигнализации / Физической сигнализации /настройки, особенно логи регистрации возникновения проблемы.
Получить уточняющую информацию о проблеме от врача. Например, частота возникновения проблемы? Что делает врач, когда возникает проблема? Проблема в давлении в дыхательных путях или дыхательном объеме?
Необходимо задать вопрос на предмет аномалий во время тест на герметичность.
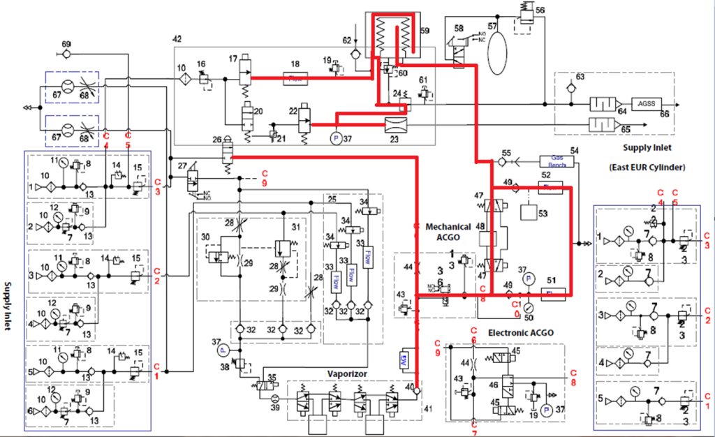
Пневматические схемы НДА
Ручная вентиляция
Аппаратная вентиляция

Неисправности
⚠️ Проблема: При включении устройство переходит в режим обновления программного обеспечения.? Причина: сломана мембранная клавиатура аппарата.
⚠️ Проблема: На экране монитора появилась аварийная ошибка "RT Clock not exist".
? Причина: Это ошибка программного обеспечения на аппаратах с версиями ПО 04.10.00 и 04.10.01, обновите программное обеспечение хост-системы до 04.11.00 или новее.
⚠️ Проблема: Аппарат не может идентифицировать модуль AG.
? Причина: Сначала убедитесь, что вы выбрали модуль AG при заводском обслуживании. Затем убедитесь, что в настройках системы для параметра "Использование газа" установлено значение "Выключено".
⚠️ Проблема: Сбой калибровки O2
? Причина: Проверьте срок годности датчика O2. Проверьте показания датчика O2. Перейдите в меню: заводское обслуживание >> диагностический тест >> отображение каналов кондиционирования воздуха >> вентилятор (Factory maintenance >> Diagnostic test >> Display A/D channels >> Ventilator)


⚠️ Проблема: при механической вентиляции возникает шум в аппарате, когда сильфон опускается.
? Причина: такая проблема встречается у одностороннего клапана, который является частью впускного узла и трехходового клапана. поэтому, если вы столкнетесь с этим, вам следует заменить неисправную сборку.

115-009001-00 Узел впуска O2
115-016954-00 трехходовой клапан