Коротко напомним устройство аппарата УЗИ Mindray M5:

Более подробно в посте: Как устроен УЗИ аппарат Mindray M5
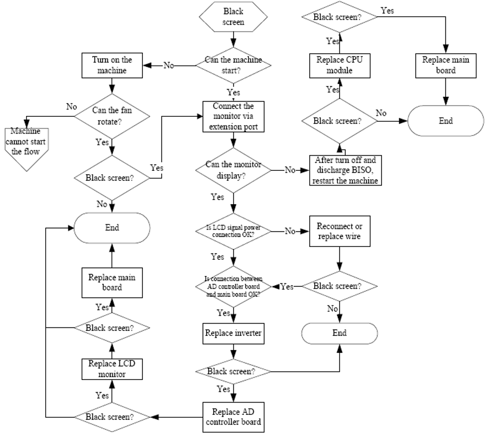
Если прибор сломался, то в Service Manual мы можем увидеть такие схемы:
Экран черный! Что делать?

Аппарат не включается! Что делать?

Разберем конкретные проблемы и их решение:
⚠️ Проблема: После восстановления Windows и Doppler (Application или программа УЗИ) символы “shut down”, “quick off” и “cancel”, которые появляются при нажатии кнопки питания в диалоговом окне, буквы показаны китайскими символами, а не английскими. Если был восстановлен только Doppler, то язык диалога остается таким же, как и раньше.
💡 Причина: Не соответствие языка операционной системы и Doppler (программы УЗИ).
✅ Решение: Нажмите Установить - Изменить язык на другой - Изменить на необходимый язык.
⚠️ Проблема: Клавиши “set” и “freeze”, которые часто используются, могут застрять в клавиатуре.
💡 Причина: Клавиши могут увеличиваться, если они постоянно находятся в соприкосновении с маслом и застревают в пластиковом корпусе панели управления.
✅ Решение:
- Резиновые клавиши не маслостойкие. Не допускайте контакта клавиш с маслом.
- Нанесите на клавиатуру защитную пленку (P/N: 2108-20-65703), чтобы избежать непосредственного контакта клавиш с маслом.
⚠️ Проблема: После включения прибора, на нем отображаются белые точки, распределенные на черном фоне (смотреть на рисунке ниже).

Устройство может войти в BIOS. Поэтому, в первую очередь, казалось бы, что это проблема программного обеспечения, но во время восстановления Windows XP снова появился тот же точечный массив.
💡 Причина: Неисправный СPU модуль.

✅ Решение: Замена СPU модуля.
⚠️ Проблема: При нажатии кнопки питания на дисплее отображается следующее:

При этом если подключить внешний монитор через VGA, то он показывает нормально.
💡 Причина: Неисправен дисплей LCD.
✅ Решение: Заменить дисплей, соответственно.
⚠️ Проблема: АКБ не заряжается и не горит индикатор заряда.

💡 Причина: Разъем между основной платой (Main Board) и батареей расшатан. Как показано на изображении, мы можем даже вставить лист бумаги между разъёмом и основной платой.
✅ Решение: Замена основной платы.
⚠️ Проблема (Mindray DC-3): Перед включением аппарата горит индикатор режима ожидания зеленого цвета. После нажатия кнопки питания индикатор режима ожидания начинаем мигать. При этом индикатор жесткого диска постоянно горит оранжевым. Примерно через 5 секунд индикатор режима ожидания перестает мигать, а индикатор жесткого диска продолжает гореть оранжевым. Система не включается, не горит подсветка панели.

💡 Причина: Короткое замыкание в блоке питания на выходе +12В. +12В подается на ЦП, и из за этого может не запускаться все устройство.
Тут, возможно, каждое устройство которое использует +12В замкнуло, в том числе: ЦП (CPU Board), основная плата (Main Board), передающая плата (Transmission Board), плата CW, интерфейсная плата ввода-вывода (I/O Board), панель управления (Control Panel Board), DVD привод, вентиляторы, жесткий диск HDD.
Как показано на рисунке выше, в данной ситуации сгорел кабель питания HDD, который вызвал короткое замыкание.
✅ Решение: Если визуально не удалось установить короткое замыкание, необходимо отключать каждое устройство последовательно, после чего пробовать включать устройство. Необходимо начать с устройств ввода-вывода (I/O Board), далее с HDD и DVD привода, далее уже платы.
Примечание: после отключения интерфейсной платы ввода-вывода мы можем нажать маленькую кнопку на основной плате, чтобы включить систему.