Наш телеграм-канал: https://t.me/medfordservice
Аппарат DC-N3 является ультразвуковой системой эконом-класса. Тем не менее он совмещает себе все оптимальные необходимые характеристики, чтобы обеспечить базовые исследования.
Итак, аппарат выглядит стандартно. Спереди все компоненты управления: панель, порты для датчиков, отсек для принтера, ЭКГ-модуль и др.
Прибор оснащается 17 дюймовым LED монитором, а также всеми стандартными программными технологиями визуализации Mindray (iClear, iBeam, PSH и т.д.).


С тыльной стороны находятся вход для силового кабеля и панель дополнительных портов с индикаторами.

Внутреннее строение
Структурная схема аппарата выглядит следующим образом:

Расположение внутренних модулей:

Front End Unit
Начнем с платы датчиков Probe Board. DC-N3 имеет 3 активных порта на 156 разъемов. Четвертый порт имеет 260 разъемов и предназначен для подключения 3D/4D датчика D6-2.



Следующий модуль фронт части это плата приема-передачи TR.


Плата CW находится в едином узле с платой TR Board.


Back End Unit
В состав бэкенда входят:
- Digital Board
- Модуль CPU
- Плата 4D&TEE так как она находятся в связке в Digital Board
- Материнская плата


Следует отметить, что модуль CPU в версии DC-N3 с 4D отличается от того же модуля в версии без функции 4D. Ниже представлен CPU без поддержки 4D. Габаритные размеры составляют 95х95.

CPU с поддержкой 4D выглядит следующим образом (его габариты 125х125):

К Digital Board крепится плата 4D&TEE.


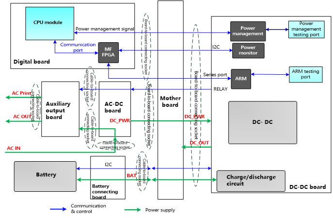
User Interface и Power Supply
Один из основных элементов, панель управления, выглядит вполне стандартно:


Также к user interface относятся монитор и модуль ЭКГ.
В завершении покажем модуль Power Supply. Он состоит из AC-DC и DC-DC. Вот его структурная схема:


